首页
政府信息公开
互动交流
办事服务
环境数据
长者版
|
无障碍服务
|
|
繁体
|
EN
|
|
首页
政府信息公开
互动交流
办事服务
环境数据
搜索
热门搜索:
当前位置:
首页
>
政府信息公开
>
政策
>
政策解读
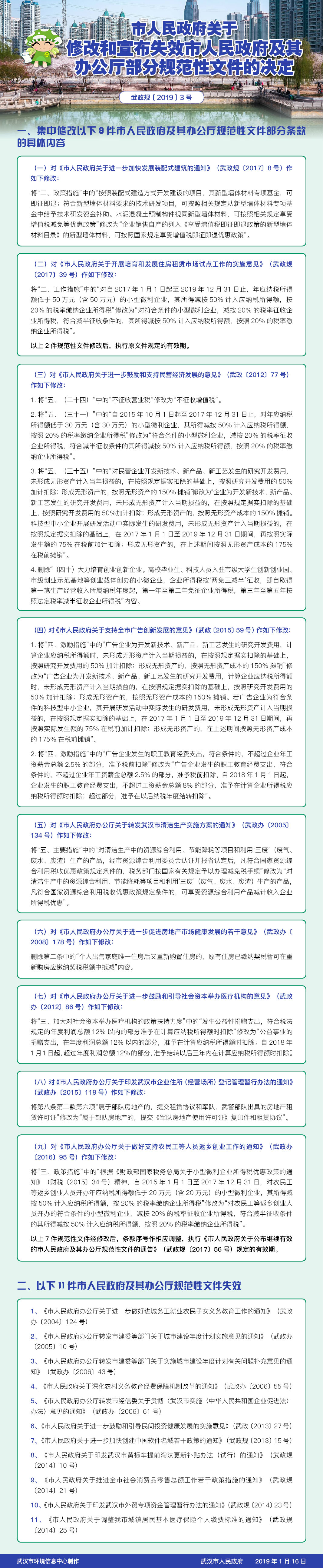
图解:武政规〔2019〕3号 市人民政府关于修改和宣布失效市人民政府及其办公厅部分规范性文件的决定
发布时间:2019-02-04 09:30
|
来源:武汉市生态环境局
关联政策:
武政规〔2019〕3号 市人民政府关于修改和宣布失效市人民政府及其办公厅部分规范性文件的决定
【 打印 】
【 扫一扫 】
【 收藏 】
分享到:
关联政策:
武政规〔2019〕3号 市人民政府关于修改和宣布失效市人民政府及其办公厅部分规范性文件的决定
×
您访问的链接即将离开“
武汉市生态环境局
”门户网站 是否继续?
1741111
图解:武政规〔2019〕3号 市人民政府关于修改和宣布失效市人民政府及其办公厅部分规范性文件的决定
20
武汉市生态环境局
2019-02-04
13868
政策解读